2019年三级人力资源管理师考试考点总结6
>>人力资源管理师考试知识点:2019年三级人力资源管理师考试考点总结6
第四单元企业定员人数的核算方法
一、企业定员的基本概念
企业定员,亦称劳动定员和人员编制,是在一定的生产技术组织条件下,为保证企业生产经营活动正常进行,按一定素质要求,对企业配备各类人员所预先规定的限额。
企业定员一企业组织常年性生产、工作岗位为对象,具体包括各类初、中级经营管理人员和专业技术人员。乃至高层领导者。
编制,是指国家机关、企事业单位、社会团体及其他工作单位中,各类组织机构的设置以及人员数量定额、结构和职务的配置,包括机构编制和人员编制。人员编制可分为行政编制、企业编制、军事编制等。
劳动定员与劳动定额的区别与联系(定员是定额的重要发展方式)
内涵相同(数量质量界限)
计量单位不同(只有量的差别)
实施和应用范围不同
制定方法有联系(前三种直接联系,后两种是延伸)。
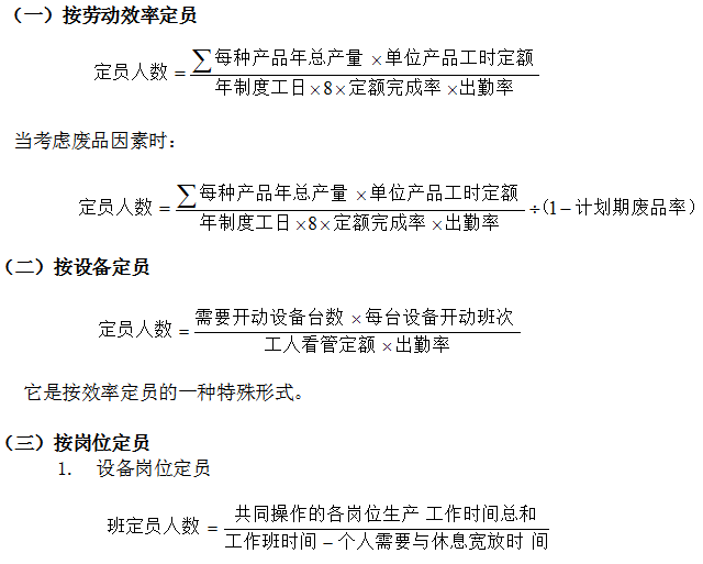
企业定员的制定方法:按劳动效率定员;按设备定员;按岗位定员;按比例定员;按组织机构、职责范围和业务分工定员。
二、企业定员管理的作用
1.合理的劳动定员是企业用人的科学标准;
2.合理的劳动定员是企业人力资源计划的基础;
3.科学合理定员是企业内部各类员工调配的主要依据;
4.先进合理的劳动定员有利于提高员工队伍的素质。
三、企业定员的原则。
搞好劳动定员工作,核心是要保持先进合理的定员水平即各类人员定员数量的高低宽紧程度。先进就是要体现高效率、满负荷和充分利用工时的原则。合理就是从实际出发,切实可行,能够完成。遵循以下原则:
(一)定员必须以企业生产经营目标为依据。
(二)定员必须以精简、高效、节约为目标。
1、产品方案设计要科学。
2、提供兼职。
3、工作应有明确的分工和职责划分。
(三)各类人员的比例关系要协调
企业内人员的比例关系包括:直接生产人员和非直接生产人员的比例关系;基本生产工人和辅助生产工人的比例关系;非直接生产人员内部各类人员以及基本生产工人和辅助生产工人内部各工种之间的比例关系等。
(四)要做到人尽其才,人事相宜。
(五)要创造一个贯彻执行定员标准的良好环境。
内部环境包括员工。领导思想的统一以及相应的制度。外部环境是企业成为独立的商品生产者,具有劳务市场。
(六)定员标准应适时修订。
【能力要求】
一、核定用人数量的基本方法P46
基本依据是制度时间内规定的总工作任务量和各类人员工作效率。
2.工作岗位定员
适用于检修工、值班电工、信访员等有岗位但没有设备的人员定员。
(二)按比例定员
适用于食堂、医务室、思想政治工作人员等非生产人员。
(三)按组织机构、职责范围和业务分工定员
适用于企业管理人员和工程技术人员的定员。
二、企业定员的新方法
(一)运用数理统计方法对管理人员进行定员;
(二)运用概率推断确定经济合理的医务人员人数;
(三)运用排队论确定经济合理的工具保管员人数;
(四)运用零基法确定二、三线人员定员人数,即零基定员法。
零基定员法最关键的环节是核定各岗位的工作任务量。实现以量定岗、以岗定人、人尽其责、提高工效的目标。
以上是小编分享的三级人力资源管理师考试内容知识点,还想获取更多有关考试方面信息的考生,可登陆坦途网人力资源管理师考试频道进行获取,每天都会给大家带来不一样的收获!
温馨提示:因考试政策、内容不断变化与调整,坦途网提供的以上信息仅供参考,如有异议,请考生以权威部门公布的内容为准!
