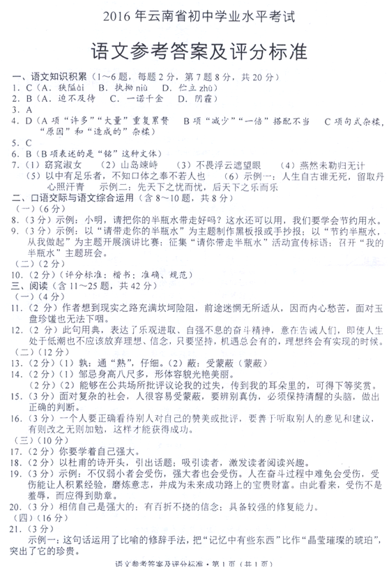
2016年中考语文试题及答案:云南省
>>2016中考语文真题:云南省2016年初中毕业生语文学业水平考试试题及答案
云南省2016年初中毕业生学业水平考试
一、语文知识积累(1-6题,每题2分,第7题8分,共20分)
1.下列加点字注音完全正确的一项是( )
A.省悟(xǐng) 狭隘(yì) 丘壑(hè) 殚精竭虑(dān)
B.孤僻(pì) 殉职(xùn) 执拗(ào) 黯然失色(àn)
C.斑斓(lán) 桑梓(zǐ) 阿谀(yú) 苦心孤诣(yì)
D.伫立(chù) 蓓蕾(bèi) 角色(jué) 重峦叠嶂(zhàng)
2.下列词语中没有错别字的一项是( )
A.憔悴 喧嚣 义不容辞 迫不急待
B.嘹亮 恻隐 九霄云外 孺子可教
C.宛转 涣散 一诺千斤 怨天尤人
D.犀利 荫霾 一蹴而就 入不敷出
3.依次填入下列横线上的词语,最恰当的一项是
安徒生童话经典经过多重改编,以绘本、舞台剧、电影等多种形式____在人们眼前,其永恒价值,在于给人____和警醒的人物形象,在于给人无限希望的思想,在于或优雅温润,或震撼心灵的语言,在于对后人道德情操的____,更在于它历经大浪淘沙还能千古流芳,代代____且历久弥新。
A.呈现 启迪 熏陶 传承 B.出现 启发 陶冶 传播
C.出现 启迪 陶冶 传承 D.呈现 启发 熏陶 传播
4.下列句子没有语病的一项是( )
A.“2016年国家机器人发展论坛”在重庆举行,其中的“智能机器人”板块,涵盖服务机器人、制造机器人、运动机器人等许多大量内容。
B.随着城镇化进程的加快,我市农村人口大幅减少,与十年前相比,几乎减少了一倍。
C.《中国诗词大会》节目致力于弘扬中国传统文化,自开播以来深受观众喜爱的原因是其新颖的内容和多样的形式造成的。
D.近年来,许多学校开展的“大课间”活动,既让学生锻炼了身体,又让校园充满了活力。
5.给下列句子排序,最恰当的一项是( )
①目前,梁河县正采取措施保护这株古茶树
②使古茶树经济效益大幅提高
③近日,梁河县大厂乡荷花村发现一株野生过渡型古茶树
④近年来,梁河县对辖区内的古茶树建档挂牌,进行有效保护,并开展古茶树产品研发
⑤经初步计算,该株古茶树径围这4.41米,直径140厘米,树龄约1500年,或为省内已发现的单株最大、树龄最久的野生过渡型古茶树
A.④②①⑤③ B.③④①⑤② C.③⑤①④② D.④⑤②①③
6.下列关于文学作品内容及常识的表述,不正确的一项是( )
A.鲁迅的小说,塑造了闰土、孔乙己等许多栩栩如生的人物形象,这些人物形象至今仍有着顽强的艺术生命力。
B.“说”是古代刻在器物上用来警戒自己或称述功德的文字,后来成为一种文体,一般不用韵,内容多含颂扬、鉴戒之意。
C.高尔基的《童年》是一部自传体小说,描述了作者一段沉重的童年往事,感情基调严肃低沉,但通过“阿廖沙”的眼光描述出来,作品又不乏天真浪漫的色彩。
D.《孟子》是儒家经典之一,由孟子及其门人弟子所作,《生于忧患,死于安乐》就出自其中。
7.根据提示填空。(每空1分,共8分。凡出现加字、漏字、错别字任何一种情况,该空不得分)
(1)________,君子好逑。(《诗经·关雎》)
(2)水何澹澹,________。(曹操《观沧海》)
(3)________,自缘身在最高层。(王安石《登飞来峰》)
(4)浊酒一杯家万里,________。(范仲淹《渔家傲》)
(5)《送东阳马生序》中,表明作者面对“皆被绮绣”的同舍生,一心向学,没有丝毫羡慕的句子是:“________,________。”(宋濂《送东阳马生序》)
(6)请写出连续两句抒写爱国情怀的古诗文名句:________,________。
二、口语交际与语文综合运用(含8-10题,共8分)
(一)阅读下面材料,完成8-9题。(6分)
“半瓶水”的浪费,身边屡见不鲜,一瓶矿泉水花不了多少钱,不喝完似乎用不着斤斤计较,但在全国范围一算,浪费就极为惊人。据统计,我国人均淡水资源占有量仅为世界平均水平的28%,目前全国城市约三分之二缺水,约四分之一严重缺水。一方面是水资源缺乏,一方面则是“半瓶水”浪费严重,这暴露出节水方面的短板。
8.篮球赛结束后,看到小明把喝剩的半瓶矿泉水放在球场边准备离开,你会对他说什么?(3分)
9.学校针对“半瓶水”的浪费现象开展宣传教育活动,请你参照示例,再为这一活动设计三个方案。(3分)
示例:组织“半瓶水”浪费现象调查活动
(二)汉字书写。(2分)
10.请将下面词语用楷书准确、规范地抄写在田字格内。(2分)
碧水 剔透 晶莹 清澈
三、阅读(含11-25题,共42分)
(一)阅读下面古诗,完成11-12题。(4分)
行路难
李白
金樽清酒斗十千,玉盘珍羞直万钱。
停杯投箸不能食,拔剑四顾心茫然。
被渡黄河冰塞川,将登太行雪满山。
闲来垂钓碧溪上,忽复乘舟梦日边,
行路难!行路难!多歧路,今安在?
长风破浪会有时,直挂云帆济沧海。
11.面对“金樽清酒”“玉盘珍羞”,诗人为何“停杯投箸不能食”?(2分)
12.“长风破浪会有时,直挂云帆济沧海”常用作毕业赠言,请说说理由。(2分)
(二)阅读下面的文言文,完成13-16题。(12分)
邹忌讽齐王纳谏
《战国策》
邹忌修八尺有余,而形貌昳丽。朝服衣冠,窥镜,谓其妻曰:“我孰与城北徐公美?”其妻曰:“君美甚,徐公何能及君也!”城北徐公,齐国之美丽者也。忌不自信,而复问其妾曰:“吾孰与徐公美?”妾曰:“徐公何能及君也!”旦日,客从外来,与坐谈,问之客曰:“吾与徐公孰美?”客曰:“徐公不若君之美也。”明日徐公来,孰视之,自以为不如;窥镜而自视,又弗如远甚。暮寝而思之,曰:“吾妻之美我者,私我也;妾之美我者,畏我也;客之美我者,欲有求于我也。”
于是入朝见威王,曰:“臣诚知不如徐公美。臣之妻私臣,臣之妾畏臣,臣之客欲有求于臣,皆以美于徐公。今齐地方千里,百二十城,宫妇左右莫不私王,朝廷之臣莫不畏王,四境之内莫不有求于王:由此观之,王之蔽甚矣。”
王曰:“善。”乃下令:“群臣吏民能面刺寡人之过者,受上赏;上书谏寡人者,受中赏;能谤讥于市朝,闻寡人之耳者,受下赏。”令初下,群臣进谏,门庭若市;数月之后,时时而间进;期年之后,虽欲言,无可进者。
燕、赵、韩、魏闻之,皆朝于齐,此所谓战胜于朝廷。
13.解释下列句子中加点的词语。(2分)
(1)孰视之,自以为不如。
(2)由此观之,王之蔽甚矣。
14.把下列句子翻译成现代汉语。(4分)
(1)邹忌修八尺有余,而形貌昳丽。
(2)能谤讥于市朝,闻寡人之耳者,受下赏。
15.面对妻、妾、客的赞美,邹忌悟出了怎样的道理?(3分)
16.齐王纳谏使齐国大治,我们能从齐王身上学到什么?请简要谈谈你的认识。(3分)
(三)阅读下面选文,完成17-20题。(10分)
你要学着自己强大
毕淑敏
小时候学古诗,杜甫的这几句背得熟。“挽弓当挽强,用箭当用长。射人先射马,擒贼先擒王。”主要它像童谣,或者说简直是句顺口溜。
问过大人,“挽强”是什么意思。大人说,强就是指弓很硬,拉这种弓要用大力气,好处是射得远。从此把“强”和弓联系起来。
渐渐年长,才知这个“强”字的根源,本意居然说的是一枚虫。这要从“强”的繁体“強”说起,它原本的模样是在“弘”字右下角嵌进了个“虫”字组成。“虫”指代的是单一的卑微生命。不过若这小虫把体内的精神弘扬出来,就构成了坚强雄厚的力量。“强”字像个微电影,描绘了一条卑微小虫的奋斗史。
而“大”的本意,其实就是非常单纯地独指一个人。在甲骨文里,这个“大”字伸胳膊撂腿,就是一个人的体态临摹。
“强大”是把“强”和“大”组成的一个铿锵有力的词。你看到它,不由得会挺起胸膛浑身充满能量。但倘若问某人,你觉得自己强大吗?大多数都会说,我还不够强大,我希望自己有一天会强大起来。
然而,错了。我们每个人,本身就是强大的,强大的原意指的就是一个卑微如虫的生命,只要将精神弘扬出来,它就有力量。只要你是一个人,天然就强大。
爱因斯坦说过:有百折不挠的信念的所支持的人的意志,比那些似乎是无敌的物质力量有更强大的威力。
我们孜孜以求的强大,以为远在天边的强大,以为要靠什么人赐予或是襄助才能达到的境界,其实原驻自己身上。
一个再弱小的人,也比一条虫子要有力量。所以,强大并不难,难的是我们不自知自己的强大。这真是天下第一悲剧。我们四处寻找的东西,我们以为自己的一生也不可能具备的东西,其实从未须臾离开过我们。
我们要和命运厮杀,哪里能不受伤。受伤不是羞辱,而是勋章。强大也会受伤,只不过修复的能力比较强,速度比较快,能够在更短的时间内重上战场。
据说每个人每天都会和自己进行5000次对话,其中极大多数话语都是在否定自己。
“你生而有翼,为何竟愿一生匍匐前进,形如虫蚁?”这是贾拉尔·阿德丁·鲁米的诗,每当读起,我都心生痛楚的觉醒。
希望从今天开始,我们对自己说的第5001次话是——我已学会了自己强大。
(摘自2015年8月期《人民日报》)
17.本文的观点是什么?(2分)
18.第①段在文中有何作用?(2分)
19.第⑩段画线句子有何含义?结合上下文简要谈谈你的理解。(3分)
受伤不是羞辱,而是勋章。
20.结合选文思考并回答:一个人怎样才能学着强大?(3分)
(四)阅读下面文章,完成21-25题。(16分)
我的第一场戏
周星驰
①记忆中总有一些让我们心动落泪的东西,在岁月的荡涤中,它们都变成晶莹璀璨的琥珀。
②母亲与父亲离异那一年,我才7岁。我和姐姐周文姬、妹妹周星霞一同被判给了母亲凌宝儿。在1968年的香港,母亲带着我们三个孩子讨生活,其艰难可想而知。为了维持生活,母亲一人打了两份工。我们几个都特别乖巧懂事,这让母亲很宽慰。尤其是我,由于成绩十分优秀,最得母亲宠爱。
③那时我们三个孩子都正是长身体的时候,所以不管多么困难,每个星期,母亲都要称点肉或买尾鱼给我们加餐。每当吃这些丰盛的“大餐”,菜一上桌,我就把菜端到自己的身边,专挑好的吃。姐姐妹妹却懂事得很,从不和我争。但是我的饭量很小,吃了两块就吃不下去了。然后,我就开始胡闹,总还要拣两块,放到嘴里嚼两下,再吐到碟子里。我嚼过了的,姐姐妹妹哪还肯吃啊!这让母亲非常烦心。
④为了不浪费,母亲只好自己吃。为这事母亲没少批评我,但是一点作用都没有。好在我别的方面表现都很好,日子久了,母亲就由着我了——小孩子嘛,哪有不顽皮的呢?
⑤可是有一次,母亲真的生气了,狠狠地教训了我一顿。那一次,母亲两个月没发工资了,好不容易从娘家弄来了一点钱,买了几只鸡腿,烧得金黄喷香。菜刚上桌,我就小猴似的爬上桌,用手抓起一只鸡腿就啃,还一边冲着姐姐妹妹做鬼脸,一不小心,手一滑,鸡腿掉地上了,沾满了尘土,落在了一堆鸡屎旁边。
⑥母亲又是生气又是心疼,买这几只鸡腿容易吗?再想想我平时的顽皮表现,母亲决定这次要好好教训我,她取过一根桑树条,狠狠地抽了我十几下:“让你顽皮,让你不知珍惜!”直到姐姐妹妹扑过来把我护在身体下面,母亲才放下桑树条,接着我们三个抱头痛哭。
⑦哭了好一会儿,才开始吃饭。母亲把鸡腿捡了起来,用开水冲洗一下,舍不得扔就自
己吃了,那天晚上,母亲抚着我身上的伤痕问:“还疼吗?”“不疼了。”“下次还调皮吗?”
黑暗中,我眨着亮晶晶的眼睛,并嘻嘻地笑着:“睡吧,妈,明天我还要上课呢。”
2001年,我和母亲做客凤凰卫视时,说起了这件往事。
⑨“是的,那时他可真顽皮啊!全不知道,这饭菜来得多不容易,一点也不珍惜。”母亲笑容慈祥。
⑩“不,妈妈,我懂得珍惜,”我接过话茬,声音开始哽咽,“您想想,要不是我把鸡腿弄到地上,您会舍得吃吗?那几年里,有什么好吃的,您全给了我们姐弟,您成天就吃咸菜啊!于是我们才想出这办法,我把几块肉嚼得不像样后,我们就有借口不吃了,只有这样,您才会吃啊!”
听着这话,母亲情绪变得激动起来:“其实,我早该想到,你样样乖巧懂事,怎么偏偏吃饭这么顽皮呢?”母亲哽咽着掏出手绢擦眼睛。
我挂着两行泪水,满面微笑,在亿万电视观众面前,我们母子抱在了一起。无数的观众也在这一刻,流下泪来。
虽然我演戏无数,精品众多,但是我要说,我最好的戏,是在7岁那年,演绎的是一份血浓于水、骨肉连心的挚爱亲情,唯一的观众,是我的母亲。
(选自《人民文摘》)
21.请对第①段画线句子作简要赏析。(3分)
记忆中总有一些让我们心动落泪的东西,在岁月的荡涤中,它们都变成晶莹璀璨的琥珀。
22.结合语境,理解下列句子中加点词语的含义。(4分)
(1)“不,妈妈,我懂得珍惜,”我接过话茬,声音开始哽咽。
(2)母亲哽咽着掏出手绢擦眼睛。
23.第⑧段中“这件往事”具体指什么?请简要概括。(3分)
24.文章哪些地方用了伏笔,暗示这是一场“戏”?请简要回答。(3分)
25.“观看”了作者演绎的第一场戏,你有何感想?请简要谈谈。(3分)
四、写作(50分)
26.请以“ 无价”为题,写一篇作文。(50分)
要求:
(1)先把题目补充完整,然后作文。
(2)立意自定,文体自选(诗歌除外)。
(3)说真话,抒真情,忌抄袭。
(4)文中不要使用真实的地名、校名、人名。
(5)书写工整,不少于600字。
坦途网中考频道实时更新各地区最新资讯信息与考试资料,给2017年考试的小伙伴一个复习与指导的平台,希望小编与您和家长的共同努力可以让2017年中考的你结出成功的花朵,胜利的果实!最初的梦想最终会到达,希望,每位考生都可以全力以赴。
温馨提示:因考试政策、内容不断变化与调整,坦途网提供的以上信息仅供参考,如有异议,请考生以权威部门公布的内容为准!
- 2019年重庆市中考语文A卷真题及答案06-17
- 2019年南充市中考语文真题及答案06-15
- 2019历年中考语文真题及答案分享1005-17
- 2019历年中考语文真题及答案分享905-17
