2019二级建造师《施工管理》易混淆考点10
导读:二级建造师考试正在紧张的备考当中,不知道各位考生复习的如何了?小编今天整理的是《施工管理》的考点,希望大家通过小编的分享在考试中取得好成绩。赶紧来看看今天的内容吧!
>>二级建造师考试知识点:2019二级建造师《施工管理》易混淆考点10
习题测试:
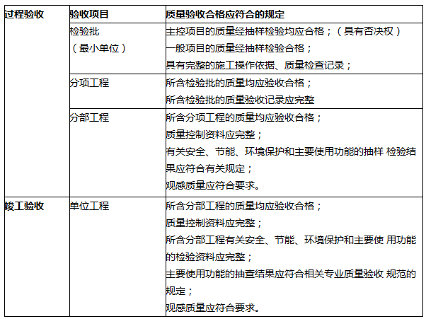
检验批质量验收合格应符合(??)规定
A.观感质量符合要求
B.一般项目的质量经抽样检验合格
C.具有完整的施工操作依据、质量检验记录
D.主控项目的质量经抽样检验均应合格
E.有关安全、节能、环境保护和主要使用功能的检验结果符合规定
参考答案:B,C,D
根据施工质量控制的特点,施工质量控制应(??)。
A.解体检查内在质量
B.建立固定的生产流水线
C.加强观感质量验收
D.加强对施工过程的质量检查
参考答案:D
参考解析:工程产品建成后不能像其他工业产品那样可以拆解进行检验,因此要注重过程的质量控制,终检局限较大,A选项说法错误,D选项说法正确。建设工程的特点决定了不能像工厂流水化生产,其产品都是唯1的。B选项说法错误。C选项说法过于绝对,观感质量验收很重要,但主要还是内在质量。因此本题正确选项为D。
以上就是小编今天整理的全部内容了,二级建造师的考试需要考生们多多关注考试资讯,这样才能够在考试中取得好成绩!相信大家通过一段时间的努力,一定能够有所收获。如果还想了解更多二级建造师考试报名方面的信息,请登录坦途网二级建造师考试频道。
温馨提示:因考试政策、内容不断变化与调整,坦途网提供的以上信息仅供参考,如有异议,请考生以权威部门公布的内容为准!
- 二建施工管理考点:项目结构分析07-31
- 二建施工管理考点:施工项目管理的目标和任务07-31
- 二建施工管理考点:建设工程项目管理的类型07-31
- 二建施工管理考点:施工风险管理07-31
二级建造师培训课程免费试听
